FiiO K19 Review
FiiO K19 Review
Introduction:
The FiiO K19 is a high-end desktop DAC/Amplifier offers studio-grade components for pristine audio output. It features dual ESS 8-channel ES9039SPro DAC chips for accurate signal processing, a powerful THX AAA 88+ amp section delivering up to 8W per channel, and a 31-band PEQ for detailed sound customization. The K19 also utilizes high-precision clock oscillators for jitter-free audio, supports various inputs including HDMI/ARC for wide connectivity, and is built with a shock-proof chassis for a premium, robust design. Moreover, the device is equipped with Four Analog Ouput+Two Digital Outputs and a 1.3” Color Display Screen located in a very stylish and sleek CNC-machined aluminum housing.

Disclaimer:
I would like to thank FiiO for providing me the K19 Desktop DAC/Amplifier as review sample. I am not affiliated with FiiO beyond this review and these words reflect my true and unaltered, opinions about the product.
Package & Accessories:
The FiiO K9 came inside a relative large rectangular shaped black box with product related brandings on the top.

The K19 also comes with a richly packed box that includes the following items.
- FiiO K19 Desktop Headphone DAC/Amplifier
- AC power cordf
- Type-C to USB-A adapter
- 6.35mm adapter
- Stands
- Vertical headphone stand support
- Screwdriver
- Metal XLR4 dust cover (pre-installed)
- Feet stands
- Screws
- USB2.0 data cable
- Dual Type-C data cable
- 3.5mm audio cable
- Infrared Remote Control
- Quick start guide
- Warranty card


One of the most notable accessories that the K19 comes with is the remote control, which gives you more convenience and flexibility when using the K19. The remote control allows you to control the volume, input, and EQ settings. It also lets you skip or pause a song, and repeat or shuffle playback.

Another nice addition is the headphone stand, which is easy on the eyes, quite aesthetic, and useful when used in a vertical position.

Design & Build Quality:
In the world of high-fidelity audio, a DAC/amplifier’s design is just as important as its technical specs. The FiiO K19 strikes a perfect balance between aesthetics and functionality, ideal for audiophiles who value both. The K19 features a sleek, minimalist look with a brushed aluminum unibody construction.

This CNC-machined aluminum housing exudes a quality befitting a flagship product. It’s also impressively thin and shockproof, making it a durable choice. The chassis is available in black and silver brushed same like my review unit.

The device has dimensions of 250x225x36.7mm and weights approx. 1800g.

What I really like about the K19 is that you can use it both vertically and horizontally by simply installing two aesthetically pleasing stands using a screwdriver and the screws that are included in the package.

The front panel of the FiiO K19 is a testament to ergonomic design. The Volume/Power knob takes a prominent position on the right, offering tactile feedback and precise control over audio levels.

Right next to the volume knob, the menu knob with a center button controls the K19’s settings. It lets you easily navigate through the options. I like the feel of the knob, while switching between menus takes a bit of getting used to. This was also the case with the FiiO Q15, which uses a similar design.

The RGB lighting around the two control knobs support sample rate indication and various lighting effects.

One of the main highlights of the K19 is the small 1.3” Colorful Display Screen on the front panel. The display screen is the visual centerpiece of the K19, providing real-time feedback on the current input source, volume level, and other essential settings, ensuring that users are always in tune with the device’s status. However, I would prefer a slightly larger screen, perhaps similar in size to the FiiO Q5 portable DAC/AMP.

Next to the display is a USB Type-C interface, which is a nice addition since you can easily connect a smartphone or DAP while sitting in front of the device. Finally, there is a wide variety of outputs, including XLR4 and 4.4mm Balanced, as well as a 6.35mm Single Ended headphone output.

Beside the FiiO brand logo, the top of the device has a large heat ventilation area that looks very aesthetically pleasing with its small hexagonal openings.

These openings resemble a honeycomb pattern and have fine woven grids behind them. The hexagonal pattern is a design element often used by the FiiO design team.

The rear panel of the K19 is where the magic of connectivity happens. It houses a comprehensive array of input and output ports, contributing to a noise-free audio experience.

The device supports various digital inputs, including USB-C, RS232 port, Bluetooth, 2x optical, 2x coaxial, HDMI, and HDMI ARC, allowing connections to computers, phones, gaming consoles, and more. It also offers multiple headphone outputs for both balanced and unbalanced headphones, along with balanced and unbalanced line outputs for connecting to speakers or external amplifiers. A ground switch provides an extra layer of noise prevention, while the RS232 port offers integration into custom home audio setups.

The inclusion of a Bluetooth antenna on the back panel signifies the K19’s commitment to modern convenience, allowing for wireless streaming from Bluetooth-enabled devices.

The bottom of the device features a similar heat ventilation design as the top. Here, you’ll find some product-related branding and certifications, such as THX, MQA, and ESS.

On both the left and right surface of the device are additional heat ventilation outlets.

The FiiO K19 exudes an air of sophistication. Its CNC-machined aluminum chassis is not only visually stunning but also incredibly robust, ensuring years of reliable performance. This premium material choice extends to the smooth, responsive knobs and the bright, high-resolution LED display, further emphasizing the K19’s commitment to quality.

Technical Specifications:


Hardware & Software Features:
The FiiO K19 DAC and amplifier is a technical marvel equipped with ESS ES9039SPro DAC chips for superior digital-to-analog conversion and an 8-channel THX AAA 788+ amp section for pristine audio output. High-performance components like femtosecond crystal oscillators and a multi-stage power supply guarantee jitter-free operation and clean amplification, while separated digital and analog circuits minimize internal interference. The K19 even offers a switchable DC/AC power supply for flexible integration into any audio system. Let’s now take a closer look at its features.

Dual ESS Sabre DAC Chips:
The K19 boasts two of the latest ESS 8-channel ES9039SPRO DAC chips, wielding the power of fourth-generation 32Bit HyperStream architecture. These translate to cleaner, richer audio with exceptional detail, thanks to its high dynamic range of 132dB and impressive THD+N of -122dB.

Fully Balanced Design & THX AAA Amplification:
The K19 uses a fully differential audio signal path. This means the signal is processed in a way that reduces distortion and improves clarity. It accomplishes this by using dual DACs, a special current-to-voltage conversion stage, and balanced filtering all the way to the headphone amplifier.
In addition, the K19 employs multiple high-precision operational amplifiers throughout the circuit, including the OPA2211 and OPA1602. These components help to ensure the K19 delivers stable and accurate sound reproduction.
FiiO K19 boasts an 8-channel THX AAA 788+ architecture, featuring parallel operation backed by a high-voltage power supply. These THX amp chips work in a fully balanced, 4-channel configuration for enhanced transient response. The result is an impressive power output of up to 8000mW+8000mW into a 32Ω load.
Its patented error correction technology minimizes harmonic, intermodulation, and crossover distortion, resulting in a realistic and fatigue-free listening experience.

XMOS Decoding:
The K19 incorporates the XMOS XU316 USB decoding chip, ensuring lower latency and unwavering transmission stability. This translates to broader compatibility with various audio formats, including support for high-resolution PCM (up to 768kHz/32bit), native DSD512 decoding, and full MQA decoding.
Digital Signal Processing (DSP):
For the first time in a FiiO product, the K19 integrates a powerful ADI ADSP-21565 DSP chip with the SHARC+ core, backed by a custom ultra-low phase noise femtosecond crystal oscillator. This muscle ensures high clock speeds and facilitates 64-bit double precision floating-point calculations, paving the way for the K19’s remarkable 31-band high-precision lossless PEQ.
This ADI DSP chip not only safeguards the integrity of audio signals post-EQ but also empowers robust system protection features. These features shield the K19, connected devices, and your precious headphones.

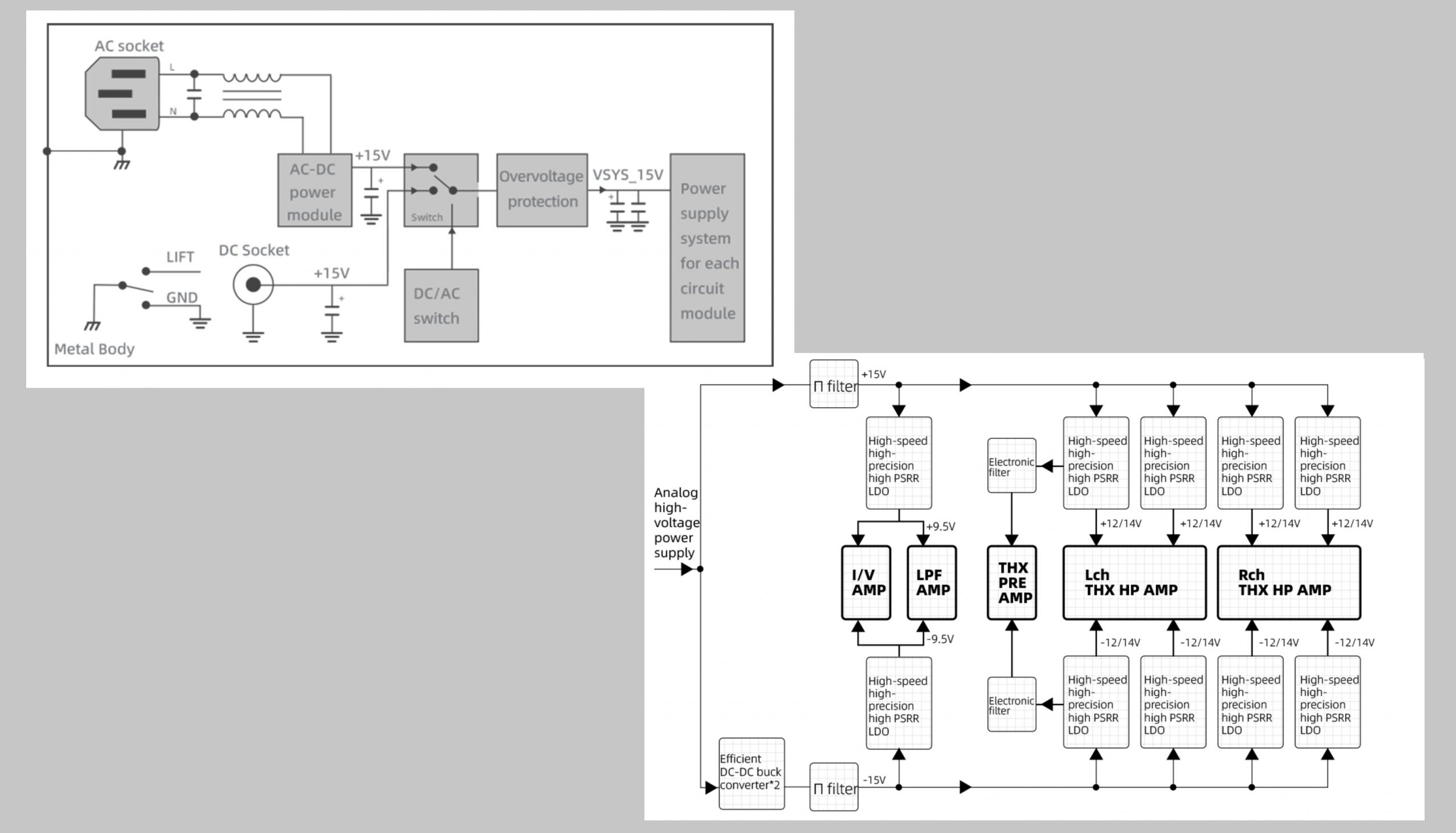
Power Supply:
The FiiO K19 features a power supply system designed for clean and stable audio performance. It uses a 40W industrial-grade power supply that offers low noise, high efficiency, and wide voltage compatibility (85-305VAC). The K19 can operate in extreme temperatures (-40℃~85℃). It also allows for connection to an external DC power supply (15V-3A) for additional flexibility. The K19 utilizes separate power supplies for digital and analog sections to minimize interference. It also uses a multi-stage analog power supply with precise LDO voltage regulation for consistent power delivery throughout the audio circuitry.

Bluetooth Connectivity:
The FiiO K19 features Qualcomm’s latest QCC5125 Bluetooth SoC, which supports BT codes such like LDAC, APTX HD, AptX LL, AptX Adaptive, SBC and AAC. The Bluetooth operating distance of the K9 is flawlessly up to a distance of 12 meters when paired with my Samsung Galaxy S22 Ultra in an open environment.
HDMI In & ARC:
The FiiO K19 desktop DAC and amp now includes HDMI input (IN) and Audio Return Channel (ARC) capabilities for the first time. This allows for decoding audio from HDMI 2.0 input sources, outputting audio through HDMI, and utilizing the ARC function to send audio back from the TV to the DAC/amp. HDMI decoding and output supports high-resolution audio up to 192kHz/24bit, while ARC supports standard audio formats at 44.1kHz and 48kHz. These features provide users with more connection options and potentially improved audio quality for their entertainment setup.

Other Hardware Features:
The Fiio K19 is also equipped with audiophile-grade hardware that includes eight Panasonic film capacitors and thirty-six MELF resistors, designed for low noise and temperature stability. The NEUTRIK gold-plated connectors are tulip-shaped XLR types, chosen for their anti-oxidation and wear-resistant properties, which contribute to precise and reliable sound connections. Additionally, the K19 incorporates four WIMA capacitors and four ELNA MILIC capacitors to enhance sound quality and expand the soundstage. The internal cabling is carefully considered as well; audio signals are transmitted between different internal boards with minimal loss, thanks to the use of silver-plated oxygen-free copper wires.

Software:
FiiO Control:
The FiiO Control app allows you to connect your K19 to your phone via Bluetooth and unlock a variety of features. With the app, you can customize your audio experience by adjusting settings like filters, status indicators, EQ, and channel balance.
31-Band Lossless Parametric EQ:
The K19 introduces DEL (Dual Engine Limiter) technology, enabling the application of various audio effects through proprietary algorithms. These include dynamic range compression/enhancement and an advanced limiter to prevent unwanted clipping.
But that’s not all. The K19 boasts a remarkable 31-band high-precision lossless PEQ. This allows for on-the-fly adjustments to PCM 44.1kHz-192kHz audio signals without resorting to quality-sapping sample rate conversion.
The level of control is exceptional. For each band, you can adjust gain between +12dB and -24dB, and the Q value between 0.4dB and 128dB. Don’t just settle for presets; craft your ideal soundscape.
Unfortunately, I couldn’t find the dedicated software for my Windows PC on FiiO’s website. However, I do think this feature will be accessible in a short period of time.

Equipment’s used for this review:
- DAC/Amplifier’s : FiiO K19
- Sources : MSI Vector GP68 HX13V
- Headphones : FiiO FT5, HiFiMAN Arya Organic
- IEM’s : Oriveti OH700VB, Campfire Audio Supermoon

Albums & tracks used for this review:
- Norah Jones – Come Away With Me (Flac 24bit/96kHz)
- Adele – My Little Love (Deezer HiFi)
- Sarah McLachlan – Angel (Flac 24bit/48kHz)
- Sertap Erener – Aşk (Flac 16bit/44.1kHz)
- Edith Piaf – Non Je Ne Regrette Rien (Flac 16bit/44.1kHz)
- Diana Krall – So Wonderful (DSF)
- Aretha Franklin – I Say A Little Payer (Flac 24bit/96kHz)
- Michael Jackson – Billie Jean (Flac 24bit/96kHz)
- George Michael – Don’t Let the Sun Go Down on Me (Flac 24bit/192kHz)
- David Bowie – Heroes (Flac 24bit/192kHz)
- Elton John – Rocket Man ((Flac 24bit/96kHz)
- Barry White – Just The Way You Are (Flac 24bit/48kHz)
- Isaac Hayes – Walk On By (Flac 16bit/44.1kHz)
- Sting – Englishman in New York – (Flac 24bit/48kHz)
- Eric Clapton – Wonderful Tonight (Flac 24bit/96kHz)
- Dave Gahan – Kingdom (Tidal Hi-Fi)
- Radiohead – Live in Berlin “Album” (Deezer HiFi)
- Radiohead – Pyramid Song (Deezer HiFi)
- U2 – Sunday Bloody Sunday (Flac 16bit/44.1kHz)
- Muse – Hysteria (Flac 24bit/96kHz)
- Red Hot Chili Peppers – Nobody Weird Like Me (Flac 24bit/48kHz)
- Michael Jackson – Billie Jean (Flac 24bit/96kHz)
- Bear McCreary’s – Valkyries (Deezer HiFi)
- Bro Safari, UFO! – Drama (Deezer HiFi)
- Armin Van Buuren – Vini Vici (Flac 16bit/44.1kHz)
- Daft Punk – Instant Crush (Flac 24bit/96kHz)
- Daft Punk – Doin’ it Right (Flac 24bit/96kHz)
- Lorde – Royals (Flac 24bit/48kHz)
- Massive Attack – Angel (Flac 24bit/48kHz)
- Toutant – Rebirth (Deezer HiFi)
- Gogo Penguin – Raven (Flac 24bit/192kHz)
- Gogo Penguin – Murmuration (Flac 24bit/192kHz)
- Portishead – It Could Be Sweet (Spotify)
- Max Richter – On the Nature of Daylight (Flac 24bit/96kHz)
- Charly Antolini – Duwadjuwandadu (Flac 24bit/192kHz)
- Tchaikovsky – Symphony No. 5 (Flac 16bit/44.1kHz)
- Ferit Odman – Look, Stop & Listen (Flac 24bit/192kHz)
- Chopin – Nocturn No. 20 In C-Sharp Minor (Flac 16bit/44.1kHz)
- Clair de Lune – Claude Debussy (Spotify)
- Fazıl Say – Nazım Oratoryosu (Live) (Flac 16bit/44.1kHz)
- Vivaldi – Le QuarttroStagioni “The Four Season” (Deezer HiFi)
- Miles Davis – So What (Deezer HiFi)
- Otto Liebert& Luna Negra – The River (Flac 24bit/192kHz)
- Lunatic Soul – The Passage (Flac 16bit/44.1kHz)
- Deftones – My Own Summer (Shove it) (Flac 16bit/44.1kHz)
- Metallica – Dyers Eve (Flac 24bit/96kHz)
- Metallica – Sad but True (Flac 24bit/96kHz)
- Opeth – Windowpane (Flac 16bit/44.1kHz)
- Megadeth – Sweating Bullets (Tidal Hi-Fi)
- Rush’s – Tom Sawyer (Flac 16bit/44.1kHz)
- Slayer – Angel of Death (Spotify)
- Liquid Tension Experiment 2 – Acid Rain (Spotify)
- Yosi Horikawa – Bubbles (Spotify)

The Sound:
The FiiO K19 is a versatile audio device that delivers impressive fidelity across the entire frequency range. Its bass performance is impactful yet controlled, providing a solid foundation without compromising clarity. The midrange accurately portrays vocals and instruments, allowing them to shine through clearly. The treble, on the other hand, delivers a bright and spacious soundstage that avoids becoming excessively harsh. Overall, the K19 offers an excellent level of technicality that harmonizes with musicality, allowing you to appreciate even the subtlest musical details. Its adaptability to different headphones further enhances its appeal for a wide range of listening preferences. Now, let’s take a closer look at the performance of each frequency.
This review is based on my experience with the FiiO K19 after a burn-in period of approximately 120 hours. I primarily used the 4.4mm balanced output when pairing the K19 with my MSI Vector GP68 HX13V PC. My sound impressions below are based on listening to a variety of In-Ear Monitors such as the Campfire Audio Supermoon and Oriveti OH700VB, as well as headphones like the FiiO FT5 and HiFiMAN Arya Organic.

Bass:
The FiiO K19 boasts a bass response that is both powerful and controlled. It delivers low-end frequencies with authority and a wealth of detail, infusing the music with a satisfying weight and textural richness. This precision translates into a clean and unmuddied presentation across the entire sonic spectrum, ensuring that all musical elements remain clear and distinct, without the bass bleeding over and obscuring the midrange.
The K19 amplifier demonstrates its adaptability by tailoring its sound signature to your headphones. When paired with the FiiO FT5 headphones, the K19 delivers a noticeably richer low-end presence. This translates to a more impactful and immersive listening experience, where basslines have a satisfying weight. However, the K19 maintains a level of control to prevent the bass from overpowering the other frequencies. Conversely, the K19 takes a more neutral approach when paired with the HiFiMAN Arya Organic headphones. Here, the focus shifts towards achieving a balanced soundscape where the bass complements the mids and highs. This results in a detailed and transparent presentation, allowing you to appreciate the full spectrum of your music with clarity and precision.

Midrange:
The K19 DAC emphasizes accurate midrange reproduction. It prioritizes a clear and faithful presentation of the audio, ensuring all details are preserved. When paired with the FT5 amplifier, the K19 creates a wider soundstage, allowing for better separation between instruments and vocals. This combination results in a detailed listening experience with a strong sense of immersion.
For headphone users, the K19 offers compatibility with a variety of models. It pairs well with the HiFiMAN Arya Organic headphones, particularly for listeners who prefer a transparent and detailed sound signature. This combination excels in genres where natural instrument tones and clear vocals are important. Alternatively, the K19 complements the moderately warm sound profile of the Campfire Audio Supermoon headphones. This pairing maintains the Supermoon’s characteristic warmth while adding a layer of detail to reveal previously unheard nuances. This combination offers a smooth yet detailed midrange experience that minimizes listener fatigue, making it ideal for audiophiles who value both sonic comfort and precision.

Treble:
The FiiO K19 is adept at refining the treble range, offering a sound that is both clear and detailed. The K19 brings out the intricacies within recordings, allowing for a bright and expansive soundstage that does not introduce any remarkable harshness or sibilance, thus ensuring a comfortable listening experience. This device is particularly effective when paired with headphones like the FT5, where it may accentuate the finer points of the music, allowing listeners to appreciate the subtlest of instrumental harmonics with greater clarity.
After testing the K19 amplifier with various headphones, some interesting sonic improvements emerged. The Hifiman Arya Organics, known for their airy treble, seemed to benefit greatly. When paired with the K19, their sound became even more transparent, particularly suited for genres like classical and electronic music that rely heavily on crisp high frequencies. IEM’s like the Oriveti OH700VB, praised for its impressively well-tuned treble, also reacted positively to the K19. There was a noticeable increase in detail without sacrificing the characteristic of the IEM’s and headphones.

Soundstage & Imaging:
The FiiO K19 employs advanced DSP techniques to enhance the auditory experience. The K19 offers a soundstage that extends in width and depth and creates a soundscape where the placement of instruments and notes is executed with precision. Testing across various headphones has shown that the K19 consistently offers a sense of space and depth in its audio reproduction.

Price & Availability:
At $1,349.99 USD, the FiiO K19 falls into the high-end range of desktop DAC/Amplifiers. To learn more about its features and specifications, you can search online for the FiiO K19.

Conclusion:
The FiiO K19 positions itself as a high-fidelity desktop DAC/Amplifier solution for audio enthusiasts. Equipped with dual ES9039SPro DAC chips and a THX AAA-88+ amplifier section, it offers a pretty accurate digital-to-analog conversion and ample power to drive a wide range of headphones. Connectivity is extensive, featuring HDMI/ARC alongside traditional options, catering to various audio setups. The unit’s construction prioritizes quality with a shockproof CNC-machined aluminum chassis and a high-resolution color display screen. Most importantly, the K19 delivers a neutral and resolving sound that harmonizes technicality with musicality. With its combination of technical specifications, build quality, and reported sonic performance, the FiiO K19 warrants further exploration for audiophiles seeking a high-end desktop DAC/Amplifier solution.

Pros & Cons:
- + Impressive Overall Sound Performance
- + Excellent Level of Technicality that is harmonized with Musicality
- + Clean & Powerful Output (up to 8000mW @ 32Ohm)
- + Top of the Line Hardware Features
- + Great synergy with both sensitive IEM’s & power-hungry Headphones
- + Extensive Connection Possibilities (Inputs & Outputs)
- + Esthetic, Sleek & Premium looking Design
- + Overall Build Quality (CNC Machined Aluminum Chassis)
- + Can be used both Vertical & Horizontal
- – The multifunctional knob used to switch between menus takes a bit of getting used to
- – The Screen could be a bit larger in size
Thank you for the Read!



























